Organizational chart

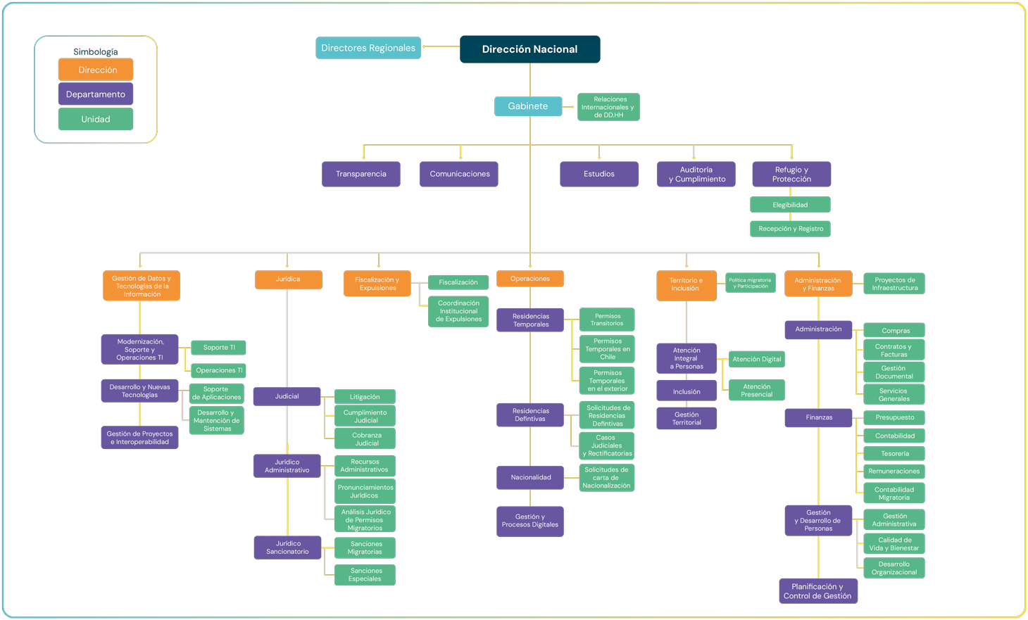
The main directorates of SERMIG report to the National Directorate. The directorates are: Operaciones, Gestión de Datos, Territorio e Inclusión, Administración y Finanzas, Jurídica, Fiscalización y expulsiones, and the Regional Directorates. Each one of them is in charge of different departments and units.

Share:

Schedule an appointment!

To schedule, log in with your username and password from the SERMIG’s Portal de Trámites Digitales. If you don’t have one, you can create it.

Remember that booking for in-person care is completely free of charge, and you can only schedule one appointment at a time!

¿Qué información buscas?

ATENCIÓN

  • Si necesitas tu Resolución Exenta, documento oficial que acredita tu residencia temporal o definitiva, revisa cómo encontrarla y descárgala en nuestro portal. Te guiamos paso a paso.
  • Si necesitas otro tipo de información, ingresa tu solicitud en el formulario: